The Java Interface to CPLEX

The use of CPLEX in Java is based around the class IloCplex (documented here). The basic idea is that you create an IloCplex object for your optimization problem, then add variables, the objective, and constraints using methods in the class IloCplex. The IloCplex object can produce IloNumVar objects and their subclass IloIntVar objects, when are then used as arguments to further methods from IloCplex to make the objective and constraints. The IloCplex interface is pretty confusing. It is very large, has lots of redundant methods, and has lots of methods that appear to be the same but produce very different results. We now summarize the methods of IloCplex which will be of use to us:

Name

Return Type

Arguments

Description

boolVar

IloIntVar

 

Creates and returns a new Boolean variable (domain 0,1).

boolVarArray

IloIntVar[]

int n

Creates and returns an array of n new Boolean variables (domain 0,1)

linearIntExpr

IloLinearIntExpr

 

Creates and returns an integer linear expression initialized as 0 (zero).

addGe

IloRange

IloNumExpr e, double v

Creates and returns a range representing the constraint , and adds constraint to model.

addEq

IloRange

IloNumExpr e, double v

Creates and returns a range representing the constraint , and adds constraint to model.

ge

IloRange

IloNumExpr e, double v

Creates and returns a range representing the constraint without adding constraint to model.

addMinimize

IloObjective

IloNumExpr e

Creates and returns an objective to minimize the expression and adds it to the invoking model.

sovle

boolean

 

Solves the active model. Returns true if a feasible solution was found

getValue

double

IloNumVar var

Returns the solution value for var.

getValues

double

IloNumVar[] vars

Returns the solution values for each of vars.

getObjVal

double

 

Returns the objective value of the current solution.

For an IloCplex cplex, an IloNumExpr e and a double v, calling cplex.addGe(e,v) and cplex.addGe(v,e) are both allowed but do not produce the same result! The first gives the constraint while the second gives the constraint .

For an IloCplex cplex, an IloNumExpr e and a double v, calling cplex.ge(e,v) and cplex.addGe(e,v) are both allowed but do not produce the same result! While both return an object for the constraint , only the latter adds the constraint to the model. We will actually have use cplex.ge(e,v) later when we add constraints through callbacks instead of adding them directly to the model.

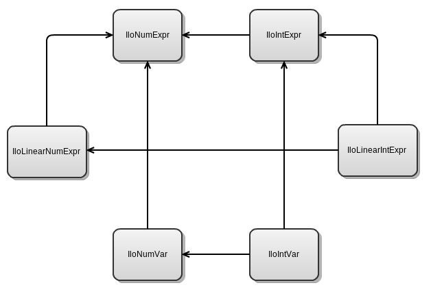
Notice that the various numeric expressions are arguments for these functions. The inheritance relationship between the different classes of numeric expressions is a little complicated, but well designed. They are summarized in the chart below, with an arrow from interface A to interface B if A implements B (is a subinterface, like a subclass).

We will use a few methods from IloLinearIntExpr to build up sums.

Name

Return Type

Arguments

Description

addTerm

void

IloIntVar v, int c

Adds the new term to a scalar product. This method can create duplicate terms that could be joined to a single term . Duplicates do not generate errors but require more memory and more running time.

The interface for IloLinearNumExpr is similar.

A Short Example

Suppose we want to solve the following IP in CPLEX:

In the file src/main/WarmUps.java, try to solve the above IP inside the method exerciseOne() and print out the values of the variables and the optimal solution. Then run the code. If you are on Linux or Mac, you will probably need to set a virtual machine argument as you did in the installation assignment. You can also look at the installation assignment if you need to see an example.

Solution

public class WarmUps {

	public static void main(String[] args) {		
		try {
			exerciseOne();
		} catch (IloException e) {
			throw new RuntimeException(e);
		}
	}
	
	public static void exerciseOne() throws IloException{
		IloCplex cplex = new IloCplex();
		IloIntVar x = cplex.boolVar();
		IloIntVar y = cplex.boolVar();
		IloIntVar z = cplex.boolVar();
		IloLinearIntExpr constraintSum = cplex.linearIntExpr();
		constraintSum.addTerm(x,1);
		constraintSum.addTerm(y,1);
		constraintSum.addTerm(z,1);
		cplex.addGe(constraintSum,2);
		IloLinearIntExpr objectiveSum = cplex.linearIntExpr();
		objectiveSum.addTerm(x,1);
		objectiveSum.addTerm(y,2);
		objectiveSum.addTerm(z,3);
		cplex.addMinimize(objectiveSum);
		cplex.solve();
		System.out.println("x: " + cplex.getValue(x));
		System.out.println("y: " + cplex.getValue(y));
		System.out.println("z: " + cplex.getValue(z));
		System.out.println("obj: " + cplex.getObjValue());
	}
}

Reading Integer Variable Values from CPLEX

After solving an LP that is integral or an IP, you often want to query a variable and take some action if the variable has value 1.0, and another action if the variable has value 0.0. However, due to the nature of floating point arithmetic, there are often small rounding errors in the values produced by CPLEX. For example, to test if a variable is equal to zero, do not write

IloCplex cplex = new IloCplex();
IloIntVar var = cplex.boolVar();
//...
//solve some problem
//...
double val = cplex.getValue(var);
if(val == 0){
  //take some action
}

Instead, you need to allow for a small error, like so:

IloCplex cplex = new IloCplex();
IloIntVar var = cplex.boolVar();
//...
//solve some problem
//...
double val = cplex.getValue(var);
if(Math.abs(val) < 0.00001){
  //take some action
}

The level of numerical tolerance and a variety of methods to extract integer values up to a tolerance are provided for you with the following static methods from Util.java

Name

Return Type

Arguments

Description

doubleToBoolean

boolean

double v

Returns true if , false if , and throws an exception otherwise. A static filed in the class Util sets .

Performance Issues Reading Variable Values from CPLEX

Consider the following piece of code you can find in your WarmUps.java:

	public static void testSpeed() throws IloException{
		IloCplex cplex = new IloCplex();
		IloIntVar[] variables = cplex.boolVarArray(2000000);
		cplex.addMaximize(cplex.sum(variables));
		cplex.solve();
		{			
			System.err.println("testing group access");
			long startTime = System.currentTimeMillis();
			double sum = 0;
			double[] vals = cplex.getValues(variables);
			for(int i = 0; i < vals.length; i++){
				sum+= vals[i];
			}
			long endTime = System.currentTimeMillis();
			System.err.println("group: " + (endTime-startTime));
			System.err.println(sum);
		}
		{
			System.err.println("testing individual access");
			long startTime = System.currentTimeMillis();
			double sum = 0;
			for(int i = 0; i < variables.length; i++){
				double val = cplex.getValue(variables[i]);
				sum+=val;
			}
			long endTime = System.currentTimeMillis();
			System.err.println("individual: " + (endTime-startTime));
			System.err.println(sum);
		}		
	}

It solves a very simple IP, then compares the amount of time to query the variables one at a time versus the amount of time needed to query all of the variables at once. Adjust the main method to run testSpeed() instead of exercise1(). The result should be surprising! On my machine, the group access took 23 milliseconds, while the individual access took 282 milliseconds, over ten times as long. If the variables were further wrapped in a BiMap (as suggested in the next section), the running time increases to over 500 milliseconds. If we are going to only read the values of the variables once, we wouldn't really care, as a typical IP with 2,000,000 variables takes much longer than half a second to solve. However, if instead we are querying the values of the variables at every node in the branch and bound tree to test for separation (as we will be soon), then these half seconds add up quickly. Know when to optimize.

The method getValue(IloNumVar var) from class IloCplex is much slower than getValues(IloIntVar[] vars).